sorusgentrification.com
HOME
About
Contact
Disclaimer
Privacy
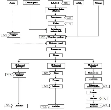
Construirea diagramei corecte
Oct 13, 2025
by sorusgentrification.com
29
views