sorusgentrification.com
HOME
About
Contact
Disclaimer
Privacy
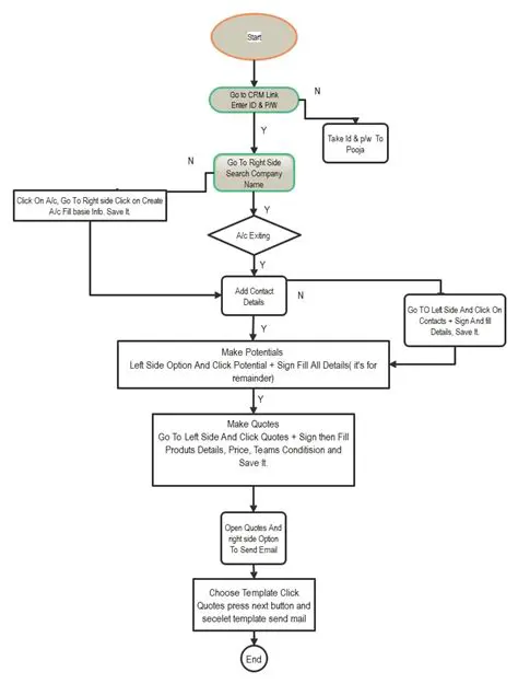
Description of Condition A
Oct 13, 2025
by sorusgentrification.com
20
views