sorusgentrification.com
HOME
About
Contact
Disclaimer
Privacy
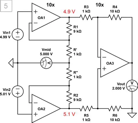
Differential Amplifier with Unity Gain Source
Oct 13, 2025
by sorusgentrification.com
64
views