sorusgentrification.com
HOME
About
Contact
Disclaimer
Privacy
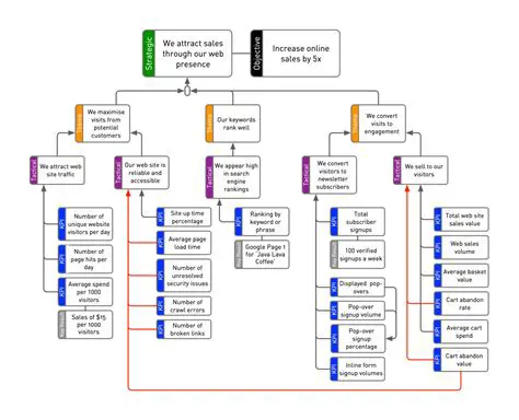
Key Features of Program Tree Editor
Oct 13, 2025
by sorusgentrification.com
70
views