sorusgentrification.com
HOME
About
Contact
Disclaimer
Privacy
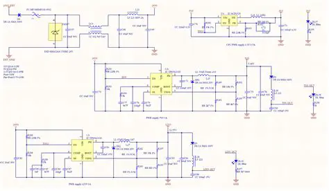
Power Supply for External Circuitry
Oct 13, 2025
by sorusgentrification.com
2
views