sorusgentrification.com
HOME
About
Contact
Disclaimer
Privacy
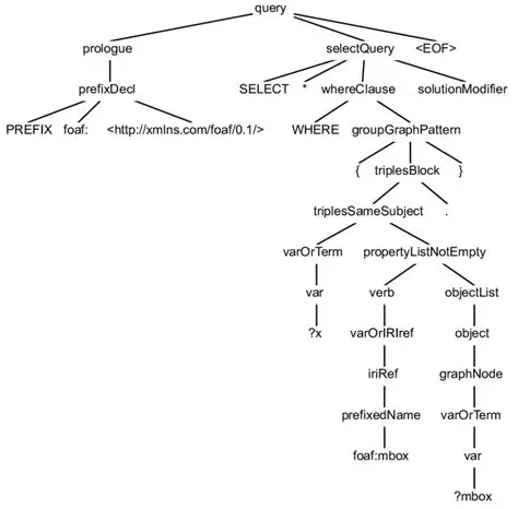
Understanding the SPARQL Query
Oct 13, 2025
by sorusgentrification.com
65
views